Какой блок питания нужен для автомагнитолы?
Чтобы магнитола работала через компьютерный БП, нужно, прежде всего, подобрать подходящий источник, с помощью которого она будет питаться. Для этого подойдет блок формата АТ или АТХ.
Возможен любой вариант:
- взять свой старый компьютер и извлечь из него источник питания;
- купить на радиорынке дешевый б/у блок;
- отремонтировать неисправный;
- собрать БП своими руками.

БП в качестве источника Блоки АТ и АТХ отличаются следующим:
- Чаще всего у АТ нет выходных напряжений и дежурного источника на 5 Вольт. При включении в сеть на выходах выдается + 12В – это желтый провод, +5 В – красный, -12 В и -5 В — два черных. На них сразу появляется напряжение.
- У АТХ, наоборот, имеется дежурный БП на 5 В. Он работает постоянно, пока основной БП включен в электросеть с напряжением в 220 В. При этом выходное напряжение не появляется, пока не будут замкнуты черный и зеленый провода на основном разъеме. Если на АТХ поставить между ними перемычку, то напряжение сразу же появится на выходе после появления электрического тока в сети.

Принудительный запуск БП
Выбор музыкальных колонок
Первоочередностью задачи является выбор колонок с сопротивлением 4 Ом. Данный вариант будет универсальным, так как большее сопротивление снизит громкость динамиков. Качественная акустика обеспечит лучшее звучание. Поскольку автомагнитола имеет 4 канала, оптимальным вариантом будет использование двух передних и двух задних колонок для обеспечения объемности звука.
Как подключить магнитолу от компьютерного блока питания?
После всех выше описанных приготовлений, процесс подключения будет предельно простым и не займет много времени. Рассмотрим поэтапное подключение БП:
В первую очередь нужно убрать DIN разъем у автомагнитолы (отрезать). Подготовить провода к подключению магнитолы к сети, провода колонок к соединению с магнитолой. Зачистить отрезанные от разъема DIN провода для дальнейшего соединения с блоком питания компьютера.
В отсутствии схемы нельзя подключить магнитолу через блок питания компьютера. Она представлена на фото. Одним из самых удобных для подключения является разъем для жестких дисков. Это 4-х контактный разъем с проводами красного, желтого и черного цвета.
Если блок питания в будущем будет использован только для обслуживания автомагнитолы, то можно припаять зачищенные контакты
Для многофункционального использования блока можно сделать переходник, тогда автомагнитолу можно будет на время использования подключать к ПК.
При соединении проводов необходимо пользоваться следующим правилом: красный (+) провод автомагнитолы соединиться с желтым проводом блока питания, черный (-) провод устройства может подключатся к любому черному проводу от БП.
При стационарном запуске блока питания очень важно замкнуть цепь в разъеме, от которого питается материнская плата. Используя перемычку из зачищенного провода, замкнуть зеленый и любой черный провода (для создания заземления)
Необходимо надежно закрепить этот провод, поскольку малейшая отхождение контактов разомкнет цепь.
На большинстве блоков питания есть кнопка включения/выключения. Она избавит от надобности выключать магнитолу посредством вытаскивания перемычки или розетки из вилки.
Последним этапом станет подключение 4 колонок. Сложностей с этим возникнуть не должно, так как у магнитолы останется такое количество проводов. Для лучшего звучания в каждую колонку лучше всего поместить в деревянную коробку. Так же это придаст более эстетичный внешний вид для самодельного домашнего акустического центра.
Вышеописанный процесс предельно простой для самостоятельного выполнения, но что бы лучше понять как подключить магнитолу дома через блок питания, можно посмотрев следующее видео.
Подключить магнитолу к блоку питания компьютера в домашних условиях легко, самое главное следовать всем вышеперечисленным инструкциям. Пользоваться схемами, обозначающими каждый провод. В инструкции указаны стандартные цвета проводов по их назначению. Но у определенной модели автомагнитолы или блока питания они могут отличаться в зависимости от производителя. Поэтому для успешного подключения необходимо проявить максимум внимательности.
Подключаем магнитолу от сети В

Третий вариант подключения — использование бесперебойного источника питания типа Люксеон РSС 3512. Это небольшое и лёгкое устройство, которое стоит около тысячи рублей, имеет все необходимые разъёмы и клеммы, при этом для подключения даже не придётся браться за паяльник. Кроме того, устройство имеет несколько степеней защиты от перегрузки, от перегрева, имеет мощность 35 Вт и может работать с напряжением от 90 до 230 В. Поскольку устройство бесперебойное, то в нем есть встроенный аккумулятор, который обеспечит автономное питание 12 В до подключений сети. Однако и этот вариант бюджетным назвать язык не повернётся.

Самый недорогой способ оживить магнитолу без АКБ — использование компьютерного блока питания. Такие БП валяются в мастерских по ремонту компьютеров горами и просто ждут, чтобы их хоть как-то использовали. Дело в том, что мистер Гейтс и его коллеги ежегодно наращивают ресурсоемкость программного обеспечения, что сказывается на потреблении стационарным компьютером тока. Как следствие, топовые модели блоков питания трехлетней давности списываются в утиль, а их место занимают более дорогие и мощные. Но как раз такой утилизированный БП нам и подойдёт. На фото показана схема, по которой просто разобраться, откуда брать питание 12 В в таком блоке — это либо разъем для флоппи-диска, если ПК совсем уж древний (блок питания АТ), либо разъем, идущий на материнскую плату (в блоках питания АТХ).

Варианты схемы подключения автомагнитолы
Volkswagen Golf VI Бортжурнал Подключение видеорегистратора через блок предохранителей Golf 6
Как было подмечено выше, основная цель установщика — по возможности следовать предписаниям и инструкциям производителя. Основная инструкция — это схема подключения автомагнитолы, которая обычно отличается лишь расцветкой проводов. Тем не менее, они всегда подписаны, благодаря чему очень просто произвести замену старой магнитолы на новую, даже если разъемы не совпадают. В таком случае вполне подойдут старые провода, ведущие к динамикам, антенне, а также сабвуферу и усилителю, если они есть. Не обязательно менять и провода питания, если их состояние не вызывает опасений, черный кабель заземления или массы, он же «ground», также можно оставить прежним. Таким образом, опираясь на цветовую схему подключений, приладить новую магнитолу можно всего лишь за какие-то пять минут.
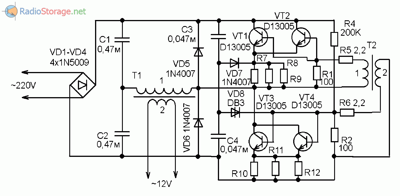
Электронный трансформатор ЕЕТ200А65
Выбор пал на «Электронный трансформатор» ЕЕТ200А65 китайского производства. На рисунке 1 показана его схема, которую я срисовал с его печатной платы. Позиционные номера деталей на схеме указал произвольно (на плате были подписаны только конденсаторы С1 и С2).
![]()
Рис.1. Принципиальная схема китайского электронного трансформатора ЕЕТ200А65.
Конечно, к самой схеме есть немало претензий, одно только то, как выполнено параллельное включение транзисторов вызывает много вопросов… Но, следует признать, что устройство работает, не перегревается, и выдает примерно то, что он него и требуется. Так, что я не буду. Лучше скорее перейду к делу.
И так, нужно чтобы на выходе было постоянное напряжение в пределах от 10 до 16V, причем, и на холостом ходу тоже.
Параметры выбора подходящего блока питания
Перед тем, как подключить блок питания компьютера к сети на 220 вольт, необходимо понять, какой конкретно БП нужен. Чтобы обустроить такую схему подключения, подойдет источник формата АТ либо АТХ. Разумеется, использующийся блок питания должен быть полностью работоспособным, иначе подключить аудиосистему к бытовой сети не получится.
Найти такой БП сегодня не проблема:
- такие устройства есть в каждом персональном компьютере, можно извлечь оттуда;
- на любом радиорынке или в тематическом магазине продаются подержанные БП, купить устройство можно фактически за копейки;
- можно найти неисправный и самостоятельно отремонтировать его, разумеется, если у вас есть опыт и знания;
- опять же, если у вас есть опыт в радиоэлектронике, то можно соорудить БП самостоятельно.

Если вы не знаете, какой из двух вариантов — АТ либо АТХ — выбрать, то учитывайте, что отличия между ними следующие:
- Как правило, в устройствах АТ отсутствует выходное напряжение, в частности, имеется в виду дежурный источник на 5 вольт. Когда устройство подключается к сети, на его выходы сразу же поступает 12-вольтное напряжение по желтому кабеля, 5-вольтное — по красному. Два отрицательных контакта — на 12 и 5 вольт — подаются на два черных провода.
- Что касается АТХ, то в данном случае используется дежурный источник напряжения на 5 вольт, который будет функционировать постоянно, когда девайс подключен к бытовой сети. Но параметр выходного напряжения в нем появляться не будет до того момента, пока не замкнуться черный и зеленый контакты, расположенные на основном штекере. Если на этих контактах не будет перемычки, то на выходе сразу же образуется напряжение после того, как устройство подключится к сети 220 вольт.
Для реализации этой задачи вам потребуется БМ, рабочее значение мощности которого составит не менее 300 Ватт, допускается 350 Вт. Необходимо, чтобы этот БП выдавал постоянный ток величиной не меньше 12 ампер по 12-вольтной линии (автор видео — канал Stason22).
Подключение через адаптер/зарядку
Большинство зарядных устройств или адаптеров для мелкой бытовой техники выдают 12 вольт. Но надо ещё подбирать ток, которую выдаёт данное устройство. Если у вас есть паспорт на магнитолу или шильдик на ней, посмотрите точные данные там.

Для работы автомагнитолы требует 12 В и 5-6 А
Большинство зарядных устройств или адаптеров для мелкой бытовой техники выдают 12 вольт. Но надо ещё подбирать ток, которую выдаёт данное устройство. Если у вас есть паспорт на магнитолу или шильдик на ней, посмотрите точные данные там.
Если данные взять неоткуда, можно ориентироваться на «средние». Обычно автомагнитола в штатном рабочем режиме потребляет 5 А. При максимальной нагрузке, может быть, потребление 10 А. Но при таком подключении, максимум из неё не выжмешь. Итак, ищем сетевой адаптер или зарядное устройство, которое выдаёт 12 В и 5–6 А.

Если нашли адаптер или зарядное устройство с подходящими параметрами, через пять-десять минут автомагнитола будет работать от сети 220
Большая часть порядка подключения автомагнитолы дома изложена выше. Опишем только непосредственные действия.
Если нашли адаптер или зарядное устройство с подходящими параметрами, через пять — десять минут автомагнитола будет работать от сети 220
- Отрезаем штекер. Часть, которую вставляем в технику от зарядки/переходника/адаптера/блока питания.
- Разделяем проводники, стараясь не повредить изоляцию.
- Мультиметром определяем плюс и минус. Часто можно встретить в кабеле центральный провод и оплётку. Здесь всё просто оплётка — это минус.
- Их цепляем на входы питания автомагнитолы.
- Включаем в сеть 220 вольт и проверяем, как работает.
Если не хочется отрезать штекер, то можно просто на некотором расстоянии зачистить провода и сделать выводы. Но после проверки лучше соединения заизолировать.
Ещё один вариант, ничего не отрезать и не зачищать. Можно просто подключить провода к штекеру. В центральное отверстие втыкается провод «+», а минус — это внешний контакт.
Выбор автомагнитолы
Так как по умолчанию для создания самодельной акустической системы мы будем использовать валявшееся без дела устройство, то нам подойдет любая автомагнитола. Но эта «любая» должна всё-таки обладать минимальным набором функций:
- Как минимум двухканальный выход мощностью в 40 Вт каждый;
- Тюнер;
- Проигрыватель CD/DVD/MP3 дисков;
- USB – разъём для чтения информации с «флешок».
Помимо этого, следует обратить своё внимание на саму звуковую плату устройства. Некоторые магнитолы по чистоте и качеству звучания могут даже превосходить большую часть современных музыкальных центров
И хотя в силу того, что автомагнитола не имеет в своём «арсенале» больших и ёмкостных конденсаторов, за счёт чего и проигрывает в воспроизведении низких частот мощным стационарным акустическим системам, она однозначно на высоте в воспроизведении высокочастотного диапазона. Так же определённым преимуществом автомагнитолы является наличие в ней многоступенчатого раздельного по частотам эквалайзера, в то время, как большая часть стационарных музыкальных центров оснащаются лишь стандартными предварительными настройками.
Это интересно: Как снять аккумулятор с машины правильно (видео)
Как «запитать» автомагнитолу от компьютерного блока питания?
Главная тема уже озвучена в заголовке, поэтому перейдём сразу к делу. Итак, что нам понадобится? Во-первых, рабочая автомагнитола или автомобильный CD/MP3-ресивер. У меня на руках оказался автомобильный CD/MP3-ресивер Panasonic CQ-DFX883N. Во-вторых, компьютерный блок питания формата AT или ATX. Сейчас полно компьютерного железа от старых ПК, в том числе и блоков питания.
Где его можно найти бесплатно или за минимальные деньги?
Вытащить из своего старого ПК, который пылится в чулане;
Купить за копейки на «барахолке» – такие 100% есть на любом радиорынке;
Починить и довести до ума неисправный компьютерный БП.
Для своей затеи я купил «бэушный» блок питания как раз на «барахолке».
Прежде чем подключать компьютерный БП к автомагнитоле – нужно его проверить и, если надо, довести до рабочего состояния. Об этом чуть позже, а пока о том, как подключить автомагнитолу к компьютерному БП.
Подключение автомагнитолы к компьютерному БП.
У компьютерного блока питания (БП) есть здоровый жгут с выходными разъёмами. Провода чёрного цвета – это минус или общий провод. По жёлтым подаётся напряжение +12V. Остальные провода нам будут не нужны – их использовать не будем. Так вот нам нужно от блока питания взять всего-навсего 12V. Для этого берём любой из разъёмов MOLEX или Floppy-разъём. Далее откусываем от него жёлтый провод (+12V) и чёрный провод – минусовой. Затем подключаем эти провода к питающим проводам автомагнитолы.
Стоит отметить, что выходной канал на +12V достаточно мощный и может «отдать» в нагрузку ток в 8-10 ампер (при мощности БП 200 – 300 Вт.), что, собственно, нам и нужно. Обычно, максимальный ток, потребляемый автомобильным CD/MP3-ресивером составляет 10-15 ампер. Но это максимум!
Кроме этого нужно провести лёгкую доработку, если у вас блок питания формата ATX. Об этом расскажу чуть позднее.
У автомагнитолы имеется 3 провода, к которым подключается питание (напряжение +12V) от штатной электросети автомобиля. Чёрный провод – это минус (по другому – общий провод, «земля», Ground). Жёлтый провод – это +12V (маркируется как Battery ). Это основные провода для подключения питания к автомагнитоле.
Но даже если подключить эти провода к аккумулятору или БП, автомагнитолу мы не включим – она будет в дежурном («спящем») режиме.
Поэтому ищем красный провод (маркируется ACC ) у автомагнитолы и скручиваем его вместе с жёлтым проводом +12V. Штатно красный провод подключается к замку зажигания авто.
Как только водитель замыкает ключом зажигания электрическую цепь, автомагнитола автоматически переходит из спящего режима в рабочий – включается подсветка дисплея автомагнитолы. При этом красный провод через замок зажигания закорачивается на плюс +12V. Мы же это делаем, принудительно соединяя жёлтый (+12V) и красный провод.
При этом автомагнитола будет включатся сразу же при подаче напряжения.
Отличие компьютерных блоков питания формата AT от ATX.
Компьютерные блоки формата AT не имеют дежурного блока питания +5 (Standby) и выходных напряжений 3,3V. Поэтому при включении такого блока на его выходах +12V, +5V, -12V, -5V напряжение появляется сразу.
Проверить выхода
Для этого этапа подойдет колонка, которая будет устанавливаться в автомобиле. Можно использовать другой заведомо исправный громкоговоритель, имеющийся в распоряжении. Для подключения динамиков автомобиля нужно ориентироваться на схему на верхней этикетке. Например, левый передний канал выводится на белый и белый с черной полосой провода. После этого магнитола включается, и проверяется наличие и качество звука.

Рекомендуется устанавливать средний уровень. Таким же образом проверяются остальные пары. Провода для их подключения имеют серый, зеленый и фиолетовый цвета.
На провод без полоски подается напряжение звуковой частоты с выходной микросхемы.
Инструменты и материалы
Для работы вам потребуются:
- бокорезы (кусачки);
- паяльник с оловом и канифолью;
- мультиметр с возможностью измерять переменный и постоянный ток до 300 вольт и сопротивление до 1000 Ом;
- провода сечением 1–3 мм 2 и длиною 2–3 метра (зависит от размещения колонок);
- изолента.
Полный список мер безопасности можно найти в положениях закона об охране труда.
Видео: пример подключения автомагнитолы через компьютерный блок питания
Пример внешнего оформления автомагнитолы приведён ниже.
Автомагнитола в самодельном корпусе с колонками скомплектована одним блоком
Потратив несколько часов, мы получим музыкальный центр, не уступающий по качеству звука магазинным автомагнитолам.
Многих из автолюбителей наверняка посещала мысль об эксплуатации автомобильной магнитолы дома, на даче или в гараже, чтобы получить возможность слушать музыку не только в салоне автомобиля. Возникает несколько вопросов: можно ли это сделать и как подключить автомагнитолу дома самостоятельно? Хорошая магнитола как правило стоит гораздо дешевле любого музыкального центра, а при наличии многоканальных выходов, появляется возможность собрать полноценный домашний кинотеатр. Который будет обладать очень достойным качеством звучания, за скромную сумму, но уделить этому моменту немного своего времени всё же понадобится.
Что куда подключать в автомагнитоле
Выходные колодки на магнитолах могут быть разными по размеру и компоновке проводов. Хорошая новость в том, что производители стараются придерживаться определённых правил в выборе цветов для каждой из систем. И этим можно воспользоваться.

Разъемы на магнитолах
Чаще всего цвета проводов на каждую из систем отводятся такие:
- Жёлтый и красный — питание 12 вольт. Жёлтый — от аккумулятора, красный — от зажигания, это управление.
- Белый, фиолетовый, зелёный и серый (и их варианты с чёрными или белыми полосками) — на аудиосистему.
- Чёрный — масса.
- Синий — антенный выход.
Цвета проводов подключения аудиосистемы могут несколько различаться. А вот на питание и массу будут именно такие цвета.

Схема штатного подключения по которой просто понять что куда надо подавать
С питанием будем разбираться дальше, а в этом разъёме поговорим о подключении аудиосистемы и антенны. С антенной всё просто — синий провод. Временно сюда можно «повесить» даже просто кусок проволоки, а можно — покупную или самодельную антенну.
Аудиосистема редко бывает сложной. Чаще всего ставят одну-две колонки. Их подключаем к любой паре проводов из перечня. Пара — это сиреневый и сиренево-черный или сиреневый с белым, например.
Основной цвет говорит о том, что этот вывод является положительным, «+». Белая или чёрная полоса говорит о том, что вывод отрицательный «-«. Это необходимо учитывать при подключении динамиков. На них обязательно будет указано плюс и минус подключения.
Один из проводов пары сажаем на один вход динамика, второй — на другой. После подачи питания в колонках появится звук.
Как лучше соединять провода
В зависимости от того, в каком состоянии вам досталась автомагнитола, она может иметь выходную колодку, а может — пучок проводов. Оба варианта пригодны к работе. Второй вариант предпочтительнее, так как проще сделать качественное соединение. Если в машине сей девайс использовать больше не планируете, колодку ISO проще обрезать. Ну, или те провода, которые понадобятся отрезать от колодки.

Соединение проводов при подключении автомагнитолы
Если решили колодку сохранить, при соединении проводники зачищаем и вставляем в гнёзда напротив проводов нужного цвета. Если выбрали вариант «провода без колодки», концы нужных проводников надо зачистить от изоляции (на 0,8-1,0 см). Затем, в процессе работы, соединяемые провода плотно скручивают. Если имеете паяльник, лучше после испытаний — когда будете уверены, что всё работает, все скрутки пропаять.
Когда убедились, что магнитола работает соединения изолируют. Можно использовать изоленту, но надёжнее использовать термоусадочные трубки.
Различные способы подключения
Как запитать от самодельного трансформатора
Начнём с самого трудоёмкого способа включить магнитолу: с помощью понижающего трансформатора, сделанного своими руками. С учётом широкого ассортимента в магазинах электротоваров к этому методу прибегает всё меньшее число автомобилистов, ведь сидеть и самостоятельно собирать 12-вольтовый агрегат — удовольствие небольшое. Проще сходить и купить готовый. Однако, если в средствах человек ограничен, приходится действовать по старинке.
Расходные материалы и инструменты
- Старый понижающий трансформатор (в этом примере фигурирует 36-вольтовый).
- Изолента.
- Мультиметр.
- Калькулятор.
- Изолированный провод сечением 0,5–0,8 мм и длиной около 0,9 м.
Последовательность действий
- Прежде всего узнайте, какое напряжение будет приходиться на 1 виток вторичной обмотки трансформатора. Для этого намотайте 7 витков нового изолированного провода поверх старого, после чего подключите устройство к сети.
-
С помощью мультиметра измерьте напряжение на концах провода вторичной обмотки. Допустим, оно составило 2,9 вольта. Витков было сделано 7, следовательно, на каждый приходятся примерно 0,41 вольта.
- Зная это число, мы можем рассчитать, какое количество витков должна иметь обмотка для того, чтобы на выходе было 12 вольт. 12 делится на 0,41 — получается 30. Столько раз следует обмотать изолированный провод поверх старого.
- Теперь снимите провод, которым были сделаны 7 пробных витков, и измерьте его длину — 126 см в нашем случае. Это число делится на 7 — получается 18. Такова длина одного витка в сантиметрах. Далее 18 умножается на 30 — получается 540 (см). Для создания трансформатора понадобится провод именно этой протяжённости.
-
Поскольку магнитола потребляет постоянный ток, а в сети он переменный, его необходимо выпрямить (а заодно и снизить пульсацию). Для этого к трансформатору с новой 30-витковой обмоткой подключается диодный мост, собранный из 4 стандартных диодов Д226, плюс дроссель, индуктивность которого должна быть как можно выше (найти такой можно в старом ламповом телевизоре или радиоприёмнике). Дроссель подключается параллельно с парой конденсаторов ёмкостью не менее 1000Мкф. Схема готового 12-вольтового трансформатора выглядит так:
Подключение с помощью зарядного устройства
Как уже упоминалось выше, автомагнитола потребляет постоянный ток напряжением 12 вольт
При выборе адаптера в магазине автовладельцу также следует обращать внимание на силу тока на выходе трансформатора — она не должна быть меньше 5 ампер. Оптимальный вариант — адаптер на 6,5 ампер:
Далее стандартный разъём, с помощью которого магнитола подключается к машине, отрезается, концы проводов зачищаются, соединяются с кабелем адаптера и изолируются.
Здесь вместо АКБ (аккумуляторная батарея) подключается готовый адаптер
Подключение с помощью компьютерного блока питания
Блок питания можно либо купить с рук, либо снять со старого компьютера. Перед подключением он разбирается и осматривается на предмет наличия вздувшихся конденсаторов. Если таковые нашлись, их необходимо заменить.
После предварительного осмотра блок собирается
Нужно обратить внимание на жгуты питания с разъёмами. Чёрный провод в них является общим, т. е
«минусовым». Жёлтый — это те самые 12 вольт, необходимые магнитоле
е. «минусовым». Жёлтый — это те самые 12 вольт, необходимые магнитоле.
Если аккумулятор выполнен в форм-факторе АТ, то в нём отсутствует дежурный элемент питания на 5 вольт (он же Standby). После включения блока напряжение появляется на выходах -5, +5, -12 и +12. Так что нужные провода просто откусываются от разъёма и подключаются к магнитоле по схеме, представленной выше.
Блок питания формата АТХ придётся дорабатывать, поскольку у него есть дежурный источник тока Standby, который в компьютерах работает постоянно (даже когда система находится в спящем режиме). Для получения на выходе необходимого напряжения в разъём блока придётся поставить перемычку, замкнув зелёный и чёрный провода. Только после этого можно подключать магнитолу.
Перемычкой замыкаются чёрный и зелёный разъёмы
Так сложно ли подключить магнитолу к сети? Как видим, не очень
Главное, ничего не напутать в представленных выше схемах и соблюдать особую осторожность, снимая конденсаторы. В некоторых из них, вероятно, сохранился остаточный заряд. Если неаккуратно дотронуться до контактов, можно получить крайне болезненный удар током
Если неаккуратно дотронуться до контактов, можно получить крайне болезненный удар током.
Как включить через понижающий трансформатор

Простой выпрямитель на понижающем трансформаторе от сети 220 в
Реализация такого варианта сложнее, но для любящих что-то мастерить не составит труда. Как намотать трансформатор рассказывать не будем. Исходим из того, что у вас он уже есть и с нужными параметрами. А именно:
- входное напряжение 220–230 В, выходное — 12 В;
- мощность — от 120 Ватт в зависимости от аудиосистемы;
- ток до 10 А.
На его выходе будем иметь 12 В переменного тока, а автомагнитола питается постоянным. Потому надо это напряжение выпрямить. Можно собрать элементарную схему с использованием диодного моста и конденсатора.
Диоды, например, КД226, конденсатор лучше поставить на 4700 мкФ для уменьшения пульсаций. Перед подключением проверьте параметры выходного напряжения. Без нагрузки оно может быть несколько выше и составлять 14 — 15 вольт.
Проверка дома
После того как была завершена диагностика подключения, обязательно проверьте магнитолу на работоспособность. Эта операция займет всего несколько минут, но позволит точно определить качество работы устройства.
Как проверить качество звука
Тестирование в домашних условиях нужно начинать с проверки качества звука. Для этого нужна будет батарея АКБ от аккумулятора. Если ее нет, то хорошей заменой станет выпрямитель или зарядное устройство
При любом варианте важно, чтобы выходное напряжение не превышало показатель в 12 В, а ток — 6 А
Правильная последовательность действий:
- Желтый и красный провода магнитолы соединяют друг с другом, а затем подключают к положительному полюсу источника питания.
- Кабель черного цвета прикрепляют к отрицательному полюсу.
- После этого подключают антенну.
- На магнитоле нажимают кнопку включения.
- Затем поворачивают ручку громкости и тестируют работу устройства при крайних ее положениях.
- Проверяют действие всех кнопок на панели управления магнитолы. Справиться с этой задачей поможет инструкция по эксплуатации.
Если при различных настройках качество звука осталось высоким, то можно быть уверенным в работоспособности магнитолы.
Тестирование источников музыки
Во время проведения диагностики необходимо проверить качество работы устройства при подключении различных источников музыки. Благодаря этому тестированию можно будет выявить все существующие проблемы.
- Первым делом проверяют способность магнитолы считывать информацию с дисков. Для этого вставляют новый CD или DVD и включают устройство в режим воспроизведения. Если звук идет без каких-либо задержек или шумов, то можно переходить на следующий шаг тестирования.
- Подключают к магнитоле флешку, на которой сохранены аудиофайлы. После включения одного из них проверяют качество воспроизводимого звука.
- В самом конце проверяют работу радио. Для этого выполняют поиск той радиостанции, частоту которой можно узнать из каких-либо источников информации. В этом случае звук также должен быть «чистым».
Перед приобретением обязательно нужно проверить автомагнитолу в действии. В противном случае устройство может некорректно работать и доставлять автолюбителю много проблем. Если знать, как проводить тестирование, то можно избежать не только покупки некачественного товара, но и бесполезной траты денег.
ета штука называется продавец
и они бесплатные и стоят за прилавком в магазинах где магнитолы продают
извини конечно, но вопрос не понятен
живу больше сорока лет и ниразу не видел что есть такая штука проверяющая магнитолы. может я отстал от жизни?
кассета и диск, щас может еще флешка. так чтоли?
ахахаха извините, я сама даж незнаю, просто мне сказали есть такой прибор
типа аккумулятора с проводами. Просто там подключают проверяют магнитолы колонки и т.д.
нет такого прибора.
похоже на одну варю, которая не работает ?
ну тогда обычный аккумулятор надо брать:-)
Блок питания на 12 вольт. Смотри полярность не перепутай)
На мафоне 2 + провода, и один — (или на массу)
а зачем самим то проверять? и покупать что то дополнительно?
пусть продавец проверяет, у него и должен быть источник питания на 12В.
ага буду я таскать такую тяжесть по авто магазинам:-)
для продавцов и надо:-)
Варя ну ты и тупая ты хоть раз была в магазине что торгуют такими вещами?
походу нет так прежде чем здесь ХУ. ню писать заиди в какоинибуть магазин
даже китайцы проверяют по требованию.
плох тот магазин где нет проверки.
может вольтомер или тестер
мультиметр цифровой называеться..
был в элекоме на пояркова по 520руб сам простой в инете за 260руб предлагають.
научи-ка как проверить магнитолу мультиметром ?
а че ьы у магнитолы мультиметром проверять то будешьь.
варю надоть саму проверить кой чем и кой куды.
совсем уже у людей мозгов нет,хренась нынче образование-палец нужен для того,чтобы в носу ковыряться,а глаза-чтобы дом-2 смотреть по тв т т.п.:))))
да варя видать ходит в магазины где все не исправное продають..























